古有徽班进京,宫廷赏音,铸戏曲传奇;今有百戏入皖,万家同欢,续传承新篇。“百戏入皖・星耀合肥”戏曲主题系列活动璀璨启幕,从金秋持续到明年春节,这场“跨年度、高品质、惠民性”的戏曲盛宴,戏里戏外都精彩,不仅为市民、游客与戏迷们奉上高水平的戏曲表演,更带来多重联动优惠,让您在赏戏之余,畅游安徽山水,乐享消费时光。
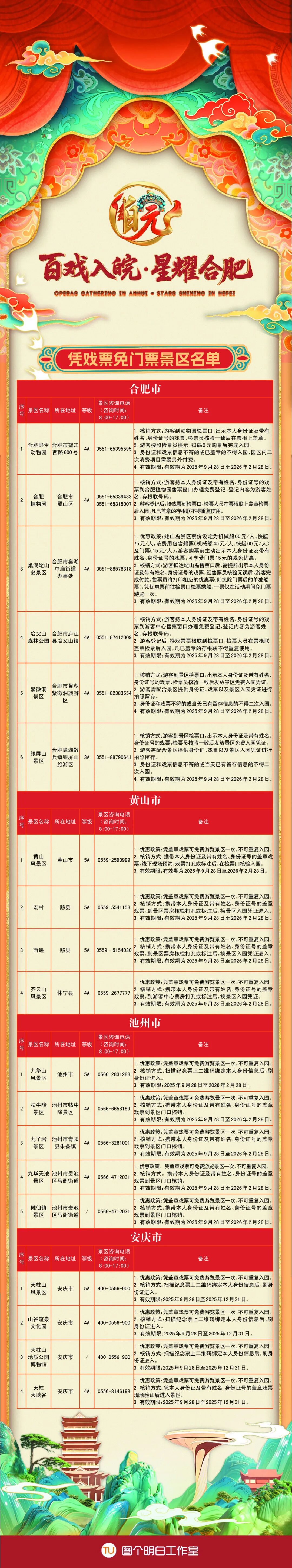
游安徽,乐享景区免费。一张戏票,便是开启皖山皖水的钥匙,凭它可登临黄山、九华山、天柱山,在云海松涛间感受自然壮阔;可漫步西递、宏村的水墨街巷,于白墙黛瓦中触摸徽州文脉;亦可打卡合肥市域内的主要景点,解锁城市的文化肌理。听戏之外,让您沉浸式拥抱安徽的山水之美与人文之韵,轻松开启“戏”与“游”相融的惬意旅程。
看大戏,尽享“票根”福利。活动期间,凭戏曲演出票根,便可联动参与星级饭店与皖美民宿的优惠活动。合肥多家星级饭店与皖美民宿为戏迷准备了贴心服务与专属折扣。旅途奔波之余,为您提供一处温馨舒适的休憩空间,让您在慢时光里,细细感受合肥的风土人情与生活温度。
当年徽班进京,铸就中国戏曲艺术繁荣的辉煌篇章;今天百戏入皖,彰显中华文化瑰宝发展的万千气象。合肥以戏为媒、以曲会友,诚邀您共赏名家名剧,同游皖山皖水。“百戏入皖・星耀合肥”,期待与您不见不散!
重要的事情说三遍,请大家观看演出一定要及时兑换纪念票并扫描纪念票上二维码绑定个人信息,同时,留好演出票根,各景区兑换政策不一,详情见下图,一定要仔细阅读使用规则。




温馨提示:
1.取到戏票后,请到剧院指定区域找工作人员为戏票盖章(如原始戏票已有景区印章则无需加盖),领取纪念票并扫描二维码绑定个人身份信息,方可享受黄山、池州、安庆景区优惠政策。
2.因数据传输需要一定时间,九华山风景区、天柱山风景区、山谷流泉文化园、天柱山地质公园博物馆需于绑定个人信息24小时后核销入园。
3.请戏迷票友们保留好戏票,以防丢失后无法享受优惠权益。
4.因景区承载力有限,黄山风景区需线下现场预约,九华山风景区需身份证原件及相对应实名戏票核验入园。
5.各景区、酒店、民宿核销方式不同,请认真阅读表格中备注栏。
6.所有优惠活动具体信息以对应景区、酒店、民宿实际情况为准,如遇特殊情况请及时关注对应单位发布信息,如有问题请拨打对应单位咨询电话。